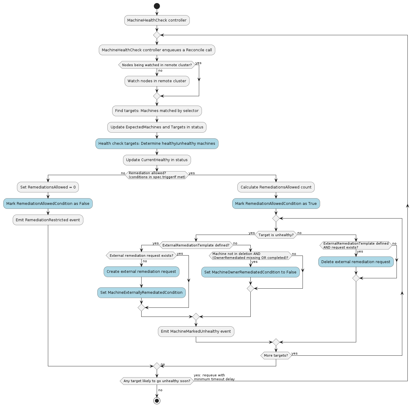
MachineHealthCheck
A MachineHealthCheck is responsible for remediating unhealthy Machines.
Its main responsibilities are:
- Checking the health of Nodes in the workload clusters against a list of unhealthy conditions
- Remediating Machine’s for Nodes determined to be unhealthy
