MachineDeployment
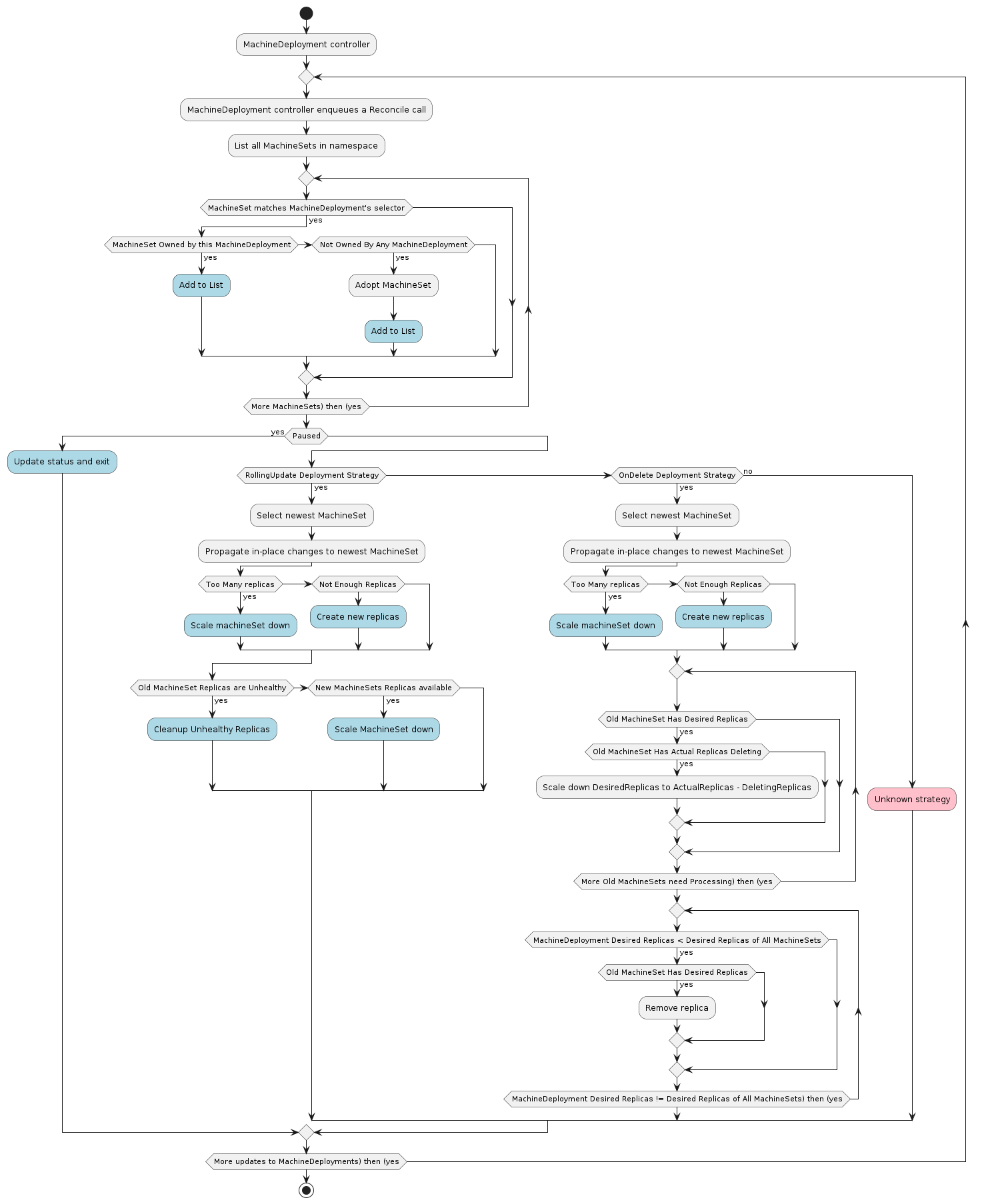
A MachineDeployment orchestrates deployments over a fleet of MachineSets.
Its main responsibilities are:
- Adopting matching MachineSets not assigned to a MachineDeployment
- Adopting matching MachineSets not assigned to a Cluster
- Managing the Machine deployment process
- Scaling up new MachineSets when changes are made
- Scaling down old MachineSets when newer MachineSets replace them
- Updating the status of MachineDeployment objects

In-place propagation
Changes to the following fields of the MachineDeployment are propagated in-place to the MachineSet and do not trigger a full rollout:
.annotations.spec.deletion.order.spec.template.metadata.labels.spec.template.metadata.annotations.spec.template.spec.minReadySeconds.spec.template.spec.deletion.nodeDrainTimeout.spec.template.spec.deletion.nodeDeletionTimeout.spec.template.spec.deletion.nodeVolumeDetachTimeout
Note: In cases where changes to any of these fields are paired with rollout causing changes, the new values are propagated only to the new MachineSet.